RecurDyn V9R3 新功能介绍
Professional
-
视图操作相关功能增强
- 支持输入快捷方式,可采用键盘快捷键(Tab+Spacebar)在输入窗口中输入。
- 使用Ctrl+鼠标滚轮更改缩放参考点。
- 工具栏新添View at Plane 及 Change to Plane功能。
- 旋转视图操作功能增强,用户可以根据自己的意愿选择几何点定义旋转视图的中心点。
-
DataBase区功能增强
当移动到编辑模式时,数据库窗口会记住并保留滚动条的最后位置。

-
关系图功能增强
- 更加直观的图标
- 突出显示选定的关系
- 使用弹出菜单的属性对话框

-
DOE仿真过程的异常处理
通过添加一个异常处理函数,以便整个DOE仿真过程出现异常时能不被中断直至完成整个仿真。
-
CAD几何布尔运算及局部处理功能增强
- Local/Boolean操作的参数可以修改
- 支持参数化值

-
CAD功能在Split Solid及Create Solid with Region方面的增强
- 使用曲面分割Solid
- 提供类似于铸件制造过程的操作功能

-
刚体的云图和接触压力显示
对于建立GEO接触的刚体,可计算并显示接触压力。

-
GEO接触提供厚度和半径设置
- Geo Curve-Surface可以设置Curve的Thickness
- Geo Sphere Contact可设置半径
-
新的接触类型:UV Surface to Sphere Contact
使用UV参数的更加稳定快速的接触类型。
-
支持3D坎贝尔图

-
支持结果文件合并
可将两个RecurDyn分析结果文件[RPLT、RAN、粒子数据(rpa,rwa,bin)]合并为一个结果文件。

-
报错代码对应Help
在Help文档中添加了报错代码的报错类型描述。
MFBD相关技术能力的提升
-
前后处理Pre/Post-Processing功能增强
-
前处理速度提升1.5~2倍
- 含柔性体的大模型打开或关闭过程
- F-FLEX Body的编辑模式切换过程
-
后处理速度提升2倍
- 动画文件(*.rfa)缩小
- 导入、运行动画 导出F-FLEX RMD的速度提升2.5倍
从工具栏可直接删除无用的材料或属性
节点集的 Add/Remove (Continuous)提供Line Option
-
-
优化Mesher工具栏的功能按钮次序

-
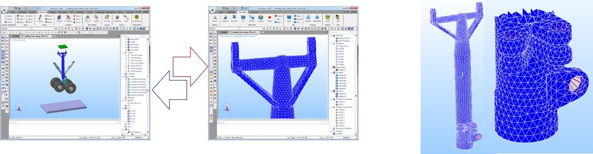
划分网格功能提升
1)支持Extrude/Spin Manual Mesh功能
2)Sweep功能增强
3)Imprint Line功能,FFlex的Line Set/Patch Set可用于压印到目标Body,该功能在多个柔性体建模时非常有用
4)支持Offset Edge Imprint
-
Local Remesh功能增强
1)多个面可用一个Min/Max Element Size
2)支持Add/Remove (Continuous)功能 -
Multi Mesh功能
一个FFLEX Body可通过针对多个几何体的网格划分获得

-
Beam单元的多种横截面显示模式

Displacement Contour的参考Marker Orientation,可用自定义的参考Marker方向显示位移云图结果
Shell单元支持orthotropic2和anisotropic2D材料本构
-
支持温度载荷文件
外部结构分析软件的热分析结果可以作为RTL(RecurDyn Temperature Load)文件导入,并可以在RecurDyn中进行仿真

-
导出云图数据相关功能提升
导出时可选择Set,导出云图数据预览中的图例显示增强
既有Toolkits的增强
-
Particleworks I/F, EDEM I/F – Clip Particles
可隐藏动画期间超出用户指定结果范围的粒子隐藏。

-
Control及Co-Link
- Control模块与Amesim的Co-Simulation采用FMI模式
- Control模块的Multi-CoSim支持Simulink
- Co-Link脚本语言Julia-Script替代Ch-Script -
EHD模块调整
转动EHD分为RDEHD和MEHD两模块:转动润滑(RDEHD)在V9R3版本中增强,MEHD(使用MAGNA库)与V9R2版本相同

-
Chain工具包功能增强
- 支持User-defined Busing Position
- “总质量”选项允许将链的整个质量均匀分布到组成导板的每个导板上 R2R工具包支持设置Self-Contact选项来控制计算速度
新发布的DriverTrain工具包
RecurDyn的DriverTrain工具包是传动系动力学仿真专用工具包,适用于包含齿轮、轴承、轴等组件的齿轮箱/减速器、电驱动动力系的动力学性能仿真。

主要特点:
-
嵌入业界著名的KISSsoft软件(GUI/Solver)
- 丰富的齿轮模型库与轴承模型库
- 先进的齿轮解析接触
- 支持嵌入式KISSsoft图界面的齿轮分析 -
全面的动力传动系动力学分析
- KISSsoft(静态分析)+RecurDyn(动态分析)
- 可方便地研究传动系的行为 -
发挥RecurDyn MFBD技术的优势
- 可仿真含柔性体(如壳体)的模型
- 可以仿真传动系的疲劳耐久性、噪声分布 - NVH分析:基于坎贝尔图的订阶次跟踪